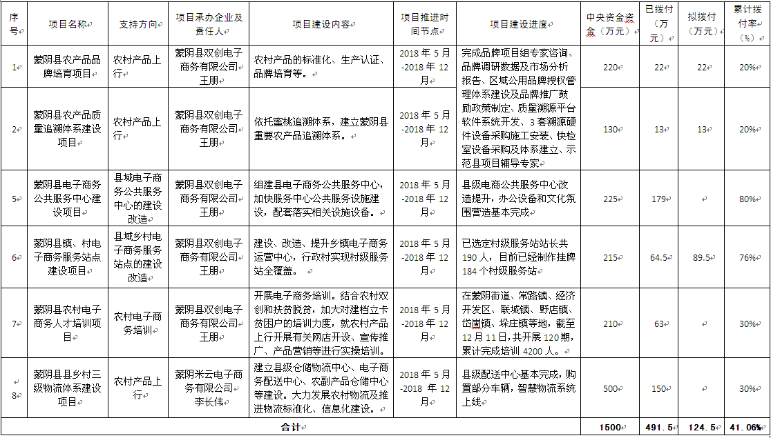
2018年12月份蒙阴县电子商务进农村综合示范项目建设进度与资金拨付进度公示
浏览次数:
索引号:
mengyinxianmy036/2019-0000005
发布机构:
蒙阴县商务发展服务中心
发布时间:
2018-12-28 09:21:55
主题词:
其他
发文字号:
公开方式:
主动公开

扫一扫在手机打开当前页





